• About
  • Programmes
      • Undergraduate
      • Postgraduate (Master)
          • Scheme of Studies for Postgraduate Programmes
          • Electrical Power Systems
          • Energy Management
          • Smart Grid
          • Control and Robotics
          • Electrical Machines & Drives
      • Ph.D
  • Teaching System
      • NEDUET Vision & Mission Statement
      • EED's Vision & Mission Statement
      • Final Year Design Project (FYDP) Details
      • OBE Information
      • Program Tree B.E. (Electrical Engineering)
  • Faculty
      • Teaching Faculty
      • Boards and Committees
  • Publications
  • Gallery
  • Contact Us
close× Call Us
close×

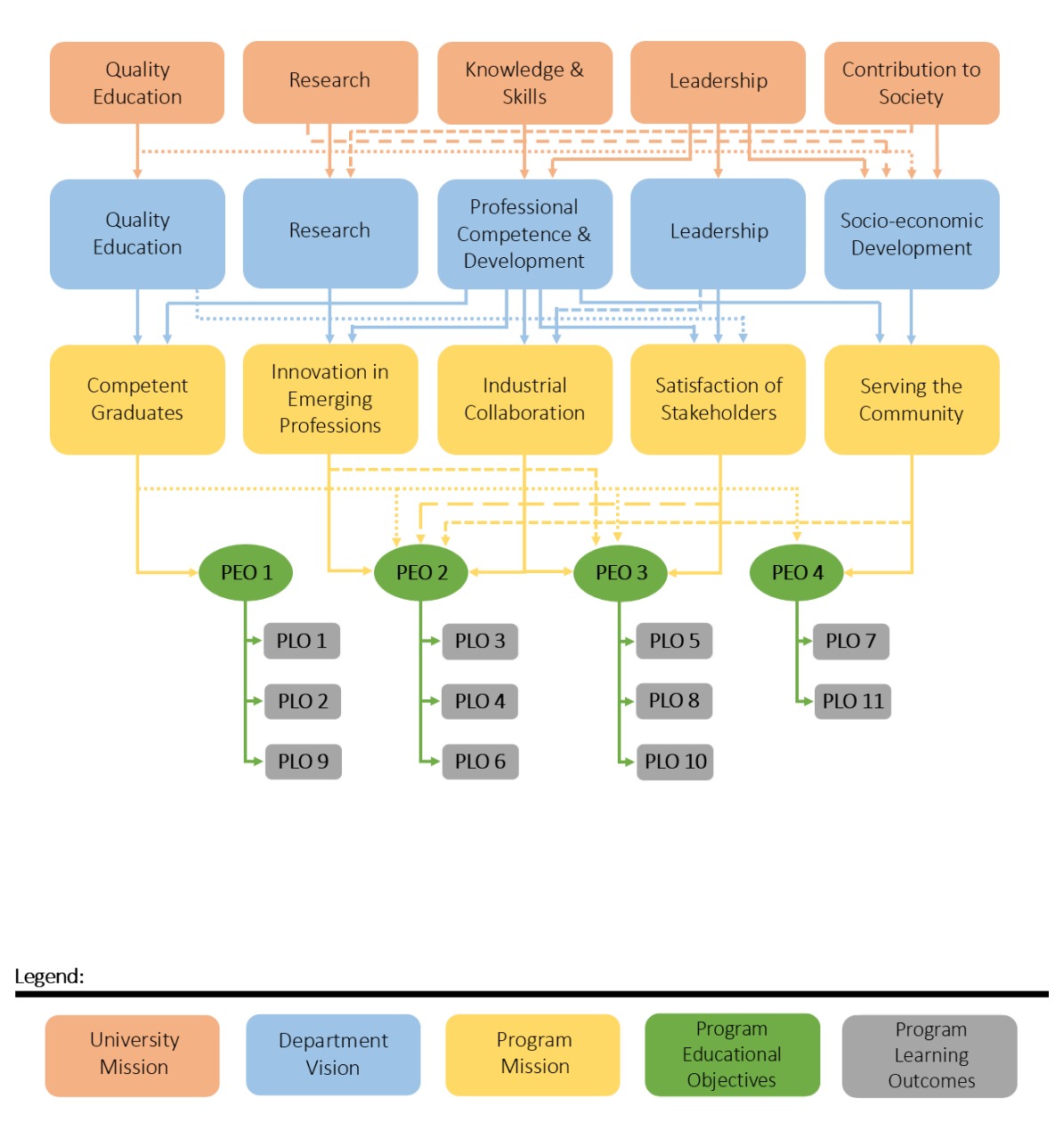
Program Tree B.E. (Electrical Engineering)

Breadcrumb

  1. Home
  2. Program Tree B.E. (Electrical Engineering)

​

 
 
Important Links NEDUET HEC PEC IEEEXplore AbulKalam Library  Final Year Projects  Publications Research Groups Events  IEEC Gallery
 
 
For Comments & Suggestions  
Chairman
Department of Electrical Engineering
NED University of Engineering & Technology,
University Road, Karachi, Pakistan.
Postal Code: 75270
email: ced@neduet.edu.pk
Ph: 99261261-8 Ext: 2207(Office) PBX: 2227, 2305
Fax: 99261255
final dept front 2a_0.png final dept front 3_0.png
 
Department of Electrical Engineering | NED University of Engineering & Technology. © 2021 All rights reserved.